Powernetic
WEB DESIGN • Making the Internet Easy
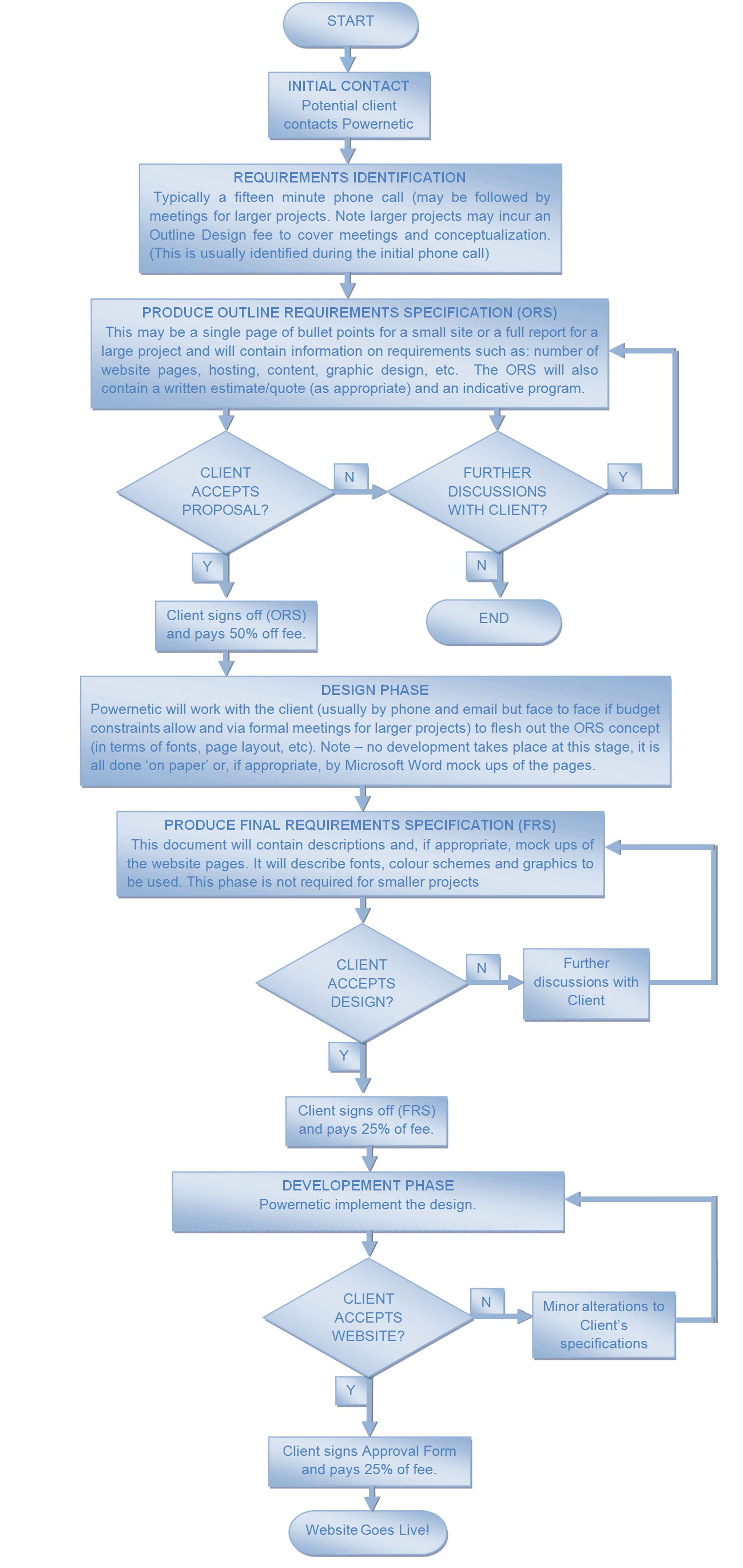
Powernetic's Full Website Design and Development Process
flowchart.gif

Terms & Conditions Page

The Process

To the left is the full development and design process. This is effectively a traditional 'Waterfall' process being split into the following separate distinctive stages: ‘Requirements Identification’, ‘Outline Requirements Specification’, ‘Design and Final Requirements Specification’, ‘Development’ and ‘Go Live!’. The stages are project managed by Powernetic and frozen at each ‘stage-gate’.

How does it work...?

Initial Requirements Identification takes place by phone and/or meeting after whiich Powernetic will produce an Outline Requirements Specification (ORS), incorporating estimates and a program, for Client approval. An iterative two way Design Phase follows until all parties are satisfied that the design is satisfactory. At this point the design is frozen and forms the input to the Development Phase during which Powernetic will develop the design into a fully functioing website. Please be aware that no changes may take place after a stage is frozen without penalty (financial and time).

Don’t be put off by the apparent complexity of this process it is really quite simple (honest!) Whatsmore, the full process really only applies to major projects and much of it is not required for smaller projects and fixed price packages where the process is typically ORS → Design & Development → Go Live!

We may also vary the process to employ a Rapid Applications Development (RAD) approach when this is more suited to the project (typically for large complex commissions that are being developed from scratch).

Terms and Conditions

Well here they are in all their glory (below). We have to have them to protect ourselves from the odd unscrupulous character! Everybody we work with is bound by them and must sign to demonstrate agreement, but in normal circumstances, they will never be used in anger because we will treat you with the utmost respect (and hope that you will do likewise!)

Process, Terms & Conditions

1. Definitions

1.1. ‘The Client’ is any person, persons, company or other entity which requests (verbally, in writing or by any other means) the services of Powernetic Web Design.
1.2. ‘Goods’ and ‘Services’ include anything supplied by Powernetic Web Design to any Client or Clients (whether or not charges are levied) including, but not limited to: website design, development, source code, administration, consultancy, hosting, sub-contracted goods or services, domain registration, graphic design, etc.
1.3. The ‘due date’ of any invoice is 30 (thirty) days after the date of said invoice.
1.4. The ‘default date’ is the 15th (fifteenth) day after the due date.

2. Formation of Contract

2.1. Powernetic Web Design may provide a written quotation subject to acceptance by the Client and at the request of the Client.
2.2. Powernetic Web Design may provide an indicative program and/or completion date subject to acceptance by the Client and at the request of the Client.
2.3. Powernetic Web Design shall deem a Contract for any form of service to be in effect when asked to carry out any work by the Client.
2.4. Typically, the terms of the Contract, quotation and project program will be laid out in an ‘Outline Requirements Specification’ (ORS) (see section 3).
2.5. Powernetic Web Design will require written confirmation of any verbal instruction given to Powernetic Web Design by the Client within 7 (seven) days of such an instruction being issued.
2.6. Powernetic Web Design reserves the right to amend the quotation (and therefore the value of the Contract), at any time should the Client require changes or additions to any element of the Contract. In such circumstances Powernetic Web Design will seek written confirmation from the Client before any changed or additional work is embarked upon.

3. Initiation and Requirement Identification Phase

3.1. Powernetic Web Design will provide a free telephone consultation to identify outline requirements. This will usually last about fifteen minutes.
3.2. Powernetic Web Design will then produce an ‘Outline Requirements Specification’ (ORS) of appropriate complexity for the project in question.
3.3. Powernetic Web Design will submit two copies of The ORS to the Client for acceptance.
3.4. The ORS will contain:
3.4.1. Powernetic Web Design’s outline proposal (containing a depth of detail appropriate to the scale of the commission, e.g. for small projects it may be less than a page; for larger projects it may be a multi-page report).
3.4.2. A written estimate/quotation (as appropriate).
3.4.3. A programme appropriate to the scale of the commission (e.g. for small projects, a target completion date only; for larger projects, a Gantt chart identifying key milestones may be produced).
3.4.4. An outline of the Client’s commitment during the Design Phase (such as required response times).
3.4.5. A copy of the terms and conditions that will apply to the package offered.
3.5. Quotations are valid for 14 days.
3.6. The Client must sign, date and return one copy of the ORS.
3.7. Signing, dating and returning the ORS indicates the Client’s unconditional acceptance of the contents therein and represents a binding contract between Powernetic Web Design and the Client.
3.8. No work on a project will commence until the signed-off ORS has been received by Powernetic Web Design.

4. Initiation and Requirement Identification Phase Charges and Payment

4.1. For commissions in excess of £500 50% of the quoted fee (minimum £500) will become immediately due at the time of the Client’s acceptance of the ORS.
4.2. For commissions up to £500 the entire fee will become immediately due at the time of the Client’s acceptance of the ORS.
4.3. Charges for any third party work (e.g. photography, etc) will be due in full (100%) immediately upon acceptance of the ORS.
4.4. Powernetic Web Design will invoice for the fees in clauses 4.1 and 4.3 immediately upon receipt of the Client’s acceptance of the ORS.
4.5. Work on a project will not commence until Powernetic Web Design has received cleared funds for the payments set out in this section.

5. Website Design Phase – Note: this phase is combined with the Development Phase for smaller projects and fixed price packages.

5.1. Powernetic Web Design will progress the Outline Requirements Specification to a Final Requirements Specification only upon receipt of cleared funds covering the Initiation and Requirement Identification payment (see section 4).
5.2. The Design Phase requires regular two-way communication with the Client for such tasks as logo design, font and colour scheme selection, graphic design approval, and layout selection. It may also involve the Client providing written content (unless Powernetic Web Design has been commissioned to carry out this task on behalf of the Client). The Client will be required to provide timely responses to questions and to provide textual content in a timely manner appropriate to the project program identified in the ORS. Where late responses cause delays, Powernetic Web Design may charge for down-time and/or delays.
5.3. The Client should note that agreements made verbally, by email or by any other means will be binding and cannot be changed later. Items typically agreed in this manner include, but are not limited to: fonts, colour schemes, graphics, logos, etc.
5.4. Where a choice of design is presented, only the selected design will be progressed by Powernetic Web Design to fulfil the Contract. Any other designs shall remain the property of Powernetic Web Design unless agreed otherwise in writing
5.5. The Design Phase will culminate in the issue of a Final Requirements Specification (FRS).
5.6. The FRS will be the result of the two way communication between Client and Powernetic Web Design and will contain a considerable proportion of content that has already been agreed and fixed. Issue of the FRS is not an opportunity for the Client to change pre-agreed features. Any required changes will attract an additional charge.
5.7. Powernetic Web Design will submit two copies of The FRS to the Client for acceptance.
5.8. The FRS will contain:
5.8.1. Powernetic Web Design’s final proposal with a depth of detail appropriate to the scale of the commission (e.g. for small projects this may be less than a page; for larger project this may be a multi-page report).
5.8.2. A review of the financial status of the project.
5.8.3. An updated programme appropriate to the scale of the project (e.g. for small projects, a target completion date only; for larger projects, a Gantt chart identifying key milestones may be produced).
5.8.4. A list pre-agreed items (as per clause 5.3).
5.8.5. The return criteria for the FRS (see clause 5.12).
5.8.6. The return criteria for the Website Acceptance Form (see clause 7.8).
5.9. On receipt of the FRS the Client may request minor alterations to the specification but may not change key features of the design (including, but not limited to: website layout, page layout, graphics, fonts, navigation, etc).
5.10. Any major, conceptual or incremental changes may incur additional fee.
5.11. The Client shall sign, date and return one copy of the FRS.
5.12. The FRS shall be returned in line with the return criteria. These will be appropriate to the scale of the project and are typically 7 days for small projects, 14 days for medium sized project and 28 days for large projects. Where these criteria are not adhered to, the Client may incur down-time and/or delay costs.
5.13. Signing, dating and returning the FRS indicates the Client’s unconditional acceptance of the contents therein. The FRS then supplements the existing contract between Powernetic Web Design and the Client.
5.14. No further work on the project will take place until the signed-off FRS has been received by Powernetic Web Design.

6. Design Phase Charges and Payment

6.1. At the time of the Client’s acceptance of the FRS 50% of any outstanding portion of the quoted fee will become immediately due.
6.2. Charges for any additionally agreed work (e.g. graphic design, etc) will be due in full (100%) immediately upon acceptance of the FRS.
6.3. Powernetic Web Design will invoice for the fees in clauses 6.1 and 6.2 immediately upon receipt of the Client’s acceptance of the ORS.
6.4. Development of the design will not commence until Powernetic Web Design has received cleared funds for the payments set out in this section.

7. Development Phase

7.1. Upon receipt of the Design Phase payments, Powernetic Web Design will commence the development of the website to the design.
7.2. Any changes required during this phase will incur additional charges and will require an extension to the program.
7.3. The Development Phase will culminate in the production of the website which Powernetic Web Design will demonstrate to the Client.
7.4. At the demonstration, Powernetic Web Design will provide the Client a Website Acceptance Form. This form allows the Client to accept or reject the website.
7.5. At this stage, the Client may request minor alterations to the website.
7.6. Any major, conceptual or incremental changes will incur additional fee.
7.7. When satisfied, the Client must sign, date and return one copy of the FRS.
7.8. The Acceptance Form must be returned in line with the return criteria. These will be appropriate to the scale of the project and are typically 2 days for small projects, 5 days for medium sized project and 10 days for large projects. Where these criteria are not adhered to, the Client may incur down-time and/or delay costs.
7.9. Signing, dating and returning the Acceptance Form indicates the Client’s unconditional acceptance of the contents therein. This completes Powernetic Web Design’s obligations under the Contract and releases them from the Contract.

8. Development Phase Charges and Payment

8.1. At the time of the Client’s acceptance of the website any outstanding portion of the quoted fee, along with any additionally incurred charges, will become immediately due.
8.2. Charges for any additionally agreed work (e.g. graphic design, etc) will be due in full (100%) immediately upon acceptance of the FRS.
8.3. Powernetic Web Design will invoice for the fees in clauses 8.1 and 8.2 immediately upon receipt of the Client’s signed-off Website Acceptance Form.

9. Payments General

9.1. Powernetic Web Design’s payment terms are strictly 30 (thirty) days from the date of the invoice.
9.2. All invoices raised by Powernetic Web Design must be paid within 14 (fourteen) days of the due date.
9.3. Any exception to the terms of clauses 9.1 and 9.2 must be agreed between the Client and Powernetic Web Design during the Initiation and Requirement Identification Phase. Any such agreement shall be recorded in written form in the ORS.
9.4. Any 3rd party goods or services negotiated on behalf of the Client, for or related to, the Contract shall be openly passed through to the Client at full cost.
9.5. Powernetic Web Design may pass on any unforeseen charges to the Client. Any such charges will be identified to the Client as soon as they arise (and before the associated services is secured) for the Client to approve.
9.6. Powernetic Web Design may counter-charge the Client for any charges it receives for late payment of invoices including any interest charges Powernetic Web Design may incur.
9.7. Powernetic Web Design reserves the right to charge a handling fee on top of any charges incurred under clauses 9.4 and/or 9.5 and/or 9.6.
9.8. Powernetic Web Design does not provide monthly credit facilities to customers other than the 14 day payment period of an invoice. Powernetic Web Design may, at its discretion, offer such facilities at a later date and reserves the right to apply to any number of external credit reference agencies for information before approving any facility and may carry out regular subsequent checks and if appropriate, suspend or withdraw any given facility and make demand for full settlement of any outstanding balance.
9.9. Payment may be made by cheque, cash, bank transfer, debit card or credit card (credit card payments attract a 2.5% fee).
9.10. Publication (‘Go Live’) and/or release of work done by Powernetic Web Design on behalf of the Client, will not take place before cleared funds have been received.
9.11. Any returned payments will incur a fee of £50 each.
9.12. Powernetic Web Design will consider any account for which payments are returned to be in default and reserve the right to cancel any contract on this basis.

10. Default

10.1. Invoices which are not paid within 14 (fourteen) days of the final due date will be deemed to be in default.
10.2. Additionally, an account will be deemed to be in default if a payment is returned/refused by a 3rd party (such as a bank).
10.3. Powernetic Web Design may stop work and remove any hosted site from the internet as soon as an account is defaulted upon and until any monies due have been paid in full.
10.4. Removal of such materials does not relieve the Client of their obligation to pay the due amount.
10.5. Where Powernetic Web Design incur delays to other projects or staff down-time due to the issues raised in this section, additional charges may be levied at Powernetic Web Design’s hourly rate.
10.6. Late payments will incur interest at a rate of 10% per calendar month.
10.7. At Powernetic Web Design's sole description, Powernetic Web Design will use any statutory and legal means that are available in pursuit of unpaid monies. In the first instance, this will typically involve serving the defaulting Client with a Statutory Demand under Section 123 (1)(a) or 222(1)(a) of the Insolvency Act 1986 for non-payment of goods and/or services provided.
10.8. Clients who default will be required to pay any legal expenses and third party collection agency fees incurred by Powernetic Web Design in recovering any monies.

11. Withdrawal of Service

11.1. Powernetic Web Design maintains the absolute right to withdraw its services and cancel any contracts with the Client at any given time. Powernetic Web Design shall issue notice of such action in writing not less than 7 (seven) days before it intends to terminate a Contract.

12. Copyrights and Trademarks

12.1. By supplying text, images and other data to Powernetic Web Design for inclusion in the Client's website or other medium, the Client declares that it holds the appropriate copyright and/or trademark permissions and/or any other required permissions, rights, etc. The ownership of such materials will remain with the Client, or rightful copyright/trademark owner.
12.2. The copyright for all material provided by Powernetic Web Design; including, but not limited to: source code, graphics, photographs, video, animation and text; will remain the property of Powernetic Web Design until such time as payment has been made in full whereupon they will become the property of the Client. (Exceptions to this may apply (for example, where materials are provided by a third party); these will be identified in the ORS or FRS as appropriate).
12.3. The Client may request in writing from Powernetic Web Design, the necessary permission to use materials (for which Powernetic Web Design holds the copyright) in forms other than for which it was originally supplied, and Powernetic Web Design may, at its discretion, grant this. Such permission must be obtained in writing before Powernetic will allow any of the aforesaid materials to be used.
12.4. By supplying images, text, or any other data to Powernetic Web Design, the Client grants Powernetic Web Design permission to use this material freely in the pursuit of the design.
12.5. Should Powernetic Web Design or the Client supply an image, text, video clip, audio clip or any other file for use in a website, multimedia presentation, print item, exhibition, advertisement or any other medium believing it to be copyright and royalty free, which is subsequently found to have copyright or royalty usage limitations, the Client agrees to allow Powernetic Web Design to remove the file from the site.
12.6. The Client agrees to fully indemnify and hold Powernetic Web Design free from harm in any and all claims resulting from the Client in not having obtained all the required copyright, and/or any other necessary permissions.
12.7. Any scripts, cgi applications, php scripts, or software (unless specifically agreed) produced by Powernetic Web Design remain the copyright of Powernetic Web Design and may only be commercially reproduced or resold with the permission of Powernetic Web Design.

13. Alterations

13.1. Changes to the scope at any phase of the project will be liable to additional charges.
13.2. The Client agrees that Powernetic Web Design holds no responsibility for any amendments made by any third party, before or after a design is published.

14. Data Formats

14.1. Text shall be supplied to Powernetic Web Design in electronic format as standard text (.txt) or MS Word document (.doc) on floppy disc, or CD/DVD-ROM, or via e-mail.
14.2. Images which are supplied in an electronic format are to be provided in a format as prescribed by Powernetic Web Design and on floppy disc, CD/DVD-ROM, or via e-mail. Images must be of a quality suitable for use without any subsequent image processing, and Powernetic Web Design will not be held responsible for any image quality which the Client later deems to be unacceptable. Powernetic Web Design will not be held responsible for the quality of any images which the Client wishes to be scanned from printed materials.
14.3. Additional expenses may be incurred for any necessary action, including, but not limited to, photography and art direction, photography searches, media conversion, digital image processing, graphic design or data entry services.

15. Compatibility

15.1. Powernetic Web Design will endeavour to ensure that any developed/designed website or application will function correctly on the server it is initially installed.
15.2. Powernetic Web Design will endeavour to ensure that any developed/designed website or application will function correctly when viewed in the following web browsers: Microsoft Internet Explorer Version 6 and above, Firefox 3.x, Safari 10.x and Google Chrome 3.x browsers. However, Powernetic Web Design offers no guarantee of correct functionality with any browser software.

16. Design Project Duration

16.1. Unless otherwise agreed prior to commencing a project, any indicated project duration identified by Powernetic Web Design shall be an estimate only. Powernetic Web Design shall not be deemed responsible for project overruns, whatever the cause.
16.2. The Project commencement date shall be deemed to be the date on which Powernetic receives cleared funds covering the Initiation and Requirement Identification Phase payment (see section 4).
16.3. Estimated project durations start from the commencement date or, alternatively, from a date agreed in writing between the Client and Powernetic Web Design.

17. Site visits

17.1. Initial Requirements are typically identified by telephone discussion and subsequent emails.
17.2. Any anticipated additional meetings and/or site visits will be included for in the price quoted in the ORS.
17.3. Any additional meetings over and above those anticipated in the ORS may incur additional charges.

18. Secure Storage

18.1. Powernetic Web Design provides no warranty and accepts no liability for loss of, or damaged to, any data which is stored on any of Powernetic Web Design’s or the Client's equipment.
18.2. It shall be the responsibility of the Client to keep security copies of information.
18.3. Powernetic Web Design may provide a chargeable service to its Clients whereby security copies of information are made to recordable CDs / DVDs. These may be stored by Powernetic Web Design or sent to the Client to be stored at their premises or to any other 3rd party appointed by the Client.

19. Hosting

19.1. Whilst the hosts that Powernetic Web Design utilises typically achieve at least 99.99% uptime, Powernetic Web Design makes no guarantees as to the availability or interruption of any hosting package.
19.2. Powernetic Web Design does not accept liability for losses caused by the unavailability, malfunction or interruption of any hosting service, or for loss of turnover, sales, revenue, profits or indirect, consequential or special loss resulting from such malfunction or interruption.
19.3. Hosting, maintenance and updating packages are renewed annually.
19.4. Invoices are sent out two months before the renewal date.
19.5. Payment terms are Powernetic Web Design’s usual 30 days. Payment must be received prior to the previous year’s hosting expiring in order to maintain continuous service.
19.6. Clients wishing to cancel a hosting, maintenance and/or updating package should complete the ‘Cessation of Services’ section of the invoice and return the invoice to Powernetic Web Design before the end of the current year’s hosting.
19.7. If a ‘Cessation of Services’ notice is not received prior to the end of the current year’s hosting then the Client will be liable to pay the full years hosting for the following year.
19.8. No partial refunds will be given for hosting, servicing or updating packages cancelled during the term of their validity.

20. Domain Registration

20.1. Powernetic Web Design cannot guarantee the availability of any domain name.

21. Search Engine Submission

21.1. Powernetic Web Design does not guarantee a ranking on any particular search engine.
21.2. Website acceptance by any search engine cannot be guaranteed.

22. Design Credits

22.1. Unless specifically excluded during Initiation and Requirement Identification and identified in the ORS, the Client agrees to allow Powernetic Web Design to place a credit on the Client's website in the form of a small logo or line of text placed unobtrusively on the home page linking to Powernetic Web Design’s homepage.
22.2. The Client also agrees to allow Powernetic Web Design to place websites and other designs, along with a link to the Client's site on Powernetic Web Design's own website for demonstration purposes and to use any designs in Powernetic Web Design's own publicity.

23. Rights of Refusal

23.1. Powernetic Web Design will not include in its designs, any text, images or other data which it believes to be immoral, offensive, obscene or illegal.
23.2. All advertising material supplied by the Client for inclusion in their website must conform to standards and best practice as identified by all relevant advertising standards authorities.
23.3. Powernetic Web Design reserves the right to refuse to include submitted material without giving reason.
23.4. The Client agrees to allow Powernetic Web Design to remove without hindrance, or penalty any image and/or data that Powernetic Web Design includes in good faith, and later discovers that it contravenes these Terms and Conditions.
23.5. Powernetic Web Design shall not be deemed responsible for any such data being included.

24. Cancellation

24.1. Orders may be cancelled in the first instance by telephone or e-mail. On receipt of this initial cancellation notice instruction, Powernetic Web Design will stop work on the project and, if such work is available, divert staff to other projects.
24.2. Initial cancellation must be followed within 7 (seven) days by formal written notification of cancellation.
24.3. Powernetic Web Design will invoice the Client for all work completed up to the time that the initial cancellation notice was received plus any cost of downtime where it was not possible to immediately divert staff to other projects plus any other costs incurred on the Project or otherwise on behalf of the Client.
24.4. Powernetic Web Design will send a reminder to the Client if formal written cancellation notification is not received in 5 working days.
24.5. If no formal written cancellation is received by the project end date then the full cost of the project will become due and Powernetic Web Design will invoice as such.
24.6. The balance of monies due must be paid within 30 days.

25. Disclaimers

25.1. Where there is a risk that a 3rd party may make a claim, all design work, shall be registered by the Client with the appropriate authorities prior to publishing or first use and searches and legal advice sought as to its use. Powernetic Web Design will not be held responsible for any damages resulting from such claims.
25.2. Powernetic Web Design is not responsible for any loss, or consequential loss, non-delivery of products or services, of whatever cause. The Client agrees not to hold Powernetic Web Design responsible for any such loss or damage.
25.3. Any claim against Powernetic Web Design, for whatever reason, shall be limited to the relevant fee(s) paid by the Client.
25.4. Powernetic Web Design makes no warranties of any kind, express or implied, for any or all products and/or services that it supplies.
25.5. Powernetic Web Design will not be held responsible for any damages resulting from products and/or services it supplies.
25.6. While Powernetic Web Design takes reasonable steps to investigate the materials they recommend, they accept no responsibility for the performance or quality of materials or any consequential loss arising from their failure.
25.7. Powernetic Web Design accepts no liability for any loss of service, lack of availability of files, damage to data, misuse of equipment by 3rd parties, failure of any externally managed equipment or communications devices or other services deemed to be beyond Powernetic Web Design's control.
25.8. Powernetic Web Design reserves the right to use the services of sub-contractors. In such circumstances, Powernetic Web Design and the Client will be bound by the 3rd party’s Terms and Conditions. Neither Powernetic Web Design nor the Client shall knowingly perform any actions which contravene the 3rd party’s Terms and Conditions.
25.9. Powernetic Web Design and its Clients agree to comply with Printers Terms and Conditions which include disclaimers for non-completion on time and the flexibility to supply quantities within 10% of the total ordered. Powernetic Web Design recommends that, if an exact quantity is required, then 10% extra is added to the quantity and extra time made available should the job be delayed.
25.10. It is the Client’s responsibility to ensure that any web site is lawful and does not infringe any copyright or any other laws.
25.11. Completion dates are not guaranteed except where negotiated with Clients. In such cases any additional risk taken on by Powernetic Web Design (including but not limited to liquidated or delay damages will be reflected in the price quoted).
25.12. The Client’s clients may not contact Powernetic directly, either by e-mail, telephone, fax or any other means. Powernetic Web Design reserves the right to refuse to answer any questions from Client’s clients.
25.13. At all times in any disputes, Powernetic Web Design's decision is final and will not be subject to outside adjudication by other parties.
25.14. Whilst every endeavour will be made to ensure that the website and any scripts or programs are free of errors, Powernetic Web Design is not responsible for any losses incurred due to malfunction of the website or any part of it.
25.15. The Client agrees to allow Powernetic Web Design access to any computer systems, usernames and passwords required to remove data and/or sites for failure to comply with these Terms and Conditions.

26. General

26.1. These Terms and Conditions supersede any previous Terms and Conditions distributed in any form.
26.2. Powernetic Web Design’s hourly rate is £40 during weekday business hours.
26.3. Powernetic Web Design may change their rates and/or Terms and Conditions at any time and without prior notice.
26.4. Title of goods (including documentation, electronic or otherwise) shall not pass from Powernetic Web Design to Client until such time as any outstanding monies are paid in full or disputes resolved.
26.5. These terms and conditions do not affect the Client’s statutory rights.
26.6. Powernetic Web Design maintains the right to hold a copy of any work carried out for the Client at the conclusion of the service. This copy shall only be used for the purposes of backup and/or promotion of Powernetic Web Design’s services.

27. Privacy Policy

27.1. Powernetic Web Design will not at any time divulge names, addresses, telephone numbers, account details or electronic mail addresses to any non-legal third party and will only divulge information to any legal establishment where it is deemed to be in the best interests of Powernetic Web Design.
27.2. Powernetic may include a link to a current or past client’s website on their website.

28. Law

28.1. These terms and conditions are formed under the laws of the United Kingdom and any legal claim shall be made in a court or via the legal system of the United Kingdom.
peakcollage01.gif
Powernetic
Flanders House
Lime Tree Road
Matlock
Derbyshire
DE4 3EJ

info@powernetic.com

Web Design from the Beautiful Peak District.